© Copyright 2023
在当前竞争激烈的汽车市场环境中,汽车企业面临着诸多挑战。随着技术的飞速发展和消费者需求的不断变化,企业需要不断提升自身的核心竞争力,以适应市场的动态变化。
某知名整车厂为了实现可持续发展和保持竞争优势,意识到关键岗位员工的专业能力和知识水平对企业的成功至关重要。因此决定开展关键岗位学习地图搭建项目。通过搭建学习地图,可以清晰地识别出关键岗位所需的知识、技能和能力,并为员工提供有针对性的学习路径和发展机会。这不仅有助于提升员工的工作绩效,还能增强企业的整体竞争力,为企业的战略实施提供有力支持。
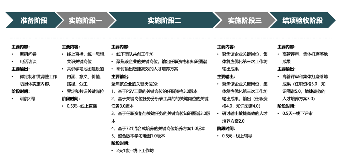
通过前期的需求沟通,针对设计了关键岗位学习地图搭建项目阶段如下:

准备阶段主要关键任务包括以下环节:
首先需要明确相应关键岗位,包含岗位名称、所属部门、上下级关系。
然后选拔高意愿&绩优骨干代表,HR部门人员,参加线下学习地图建设工作坊,团队共创,输出阶段性成果。
接下来与代表学员和项目关键人员进行电话访谈,初步统一思想,就该项目的大方向达成一致,赢得高层的重视和支持,以及了解项目发起人对学习地图的认知、期待和需求。
实施阶段一在开展前期需要收集该企业以下材料来充分了解该企业,以确保课程与该企业相匹配:
相应关键岗位说明书现有版本
相应关键岗位的能级评定标准
企业的核心价值观和行为标准
企业的通用能力素质模型
然后,通过线上直播的方式给学员详细讲解核心知识内容包括:
学习地图是什么,为什么需要?
如何建设学习地图
实施阶段二主要通过引导工作坊,从以下五个方面带领学员就实际情况进行研讨、交流、打磨以及互相反馈:
如何梳理关键岗位的任职资格
如何分析关键岗位的关键任务
如何构建关键岗位的核心知识图谱
如何匹配学习方案
如何整合学习地图

实施阶段三基于线下工作坊以及后续学员作业进一步完善后,以小组为单位,由讲师进行针对性点评辅导,线上辅导具体流程如下:

结项验收阶段就岗位说明书、任职资格、关键任务分析、核心知识图谱、学习地图进一步完善最终得到项目产出包括:
基于PSV工具的关键岗位的任职资格
基于关键岗位任务分析表工具的的关键岗位的关键任务
基于任职资格与关键任务的关键岗位知识图谱
基于721混合式培养的关键岗位培养方案
整合版本学习地图
以下为部分产出示例(已模糊脱敏处理):

关键岗位人才画像

关键岗位工作任务分析

关键岗位学习地图
最终,项目历时3个月,在充分了解该企业关键岗位的基础上,通过针对性的调研和分析,同时参训学员全情参与,确保了产出学习地图的实用性与落地。
该车企对产出交付满意度非常高,关键岗位学习地图搭建项目也取得了客户的高度评价和满意度。